文章提供/臺灣社區居住與獨立生活聯盟
過去政府提供成年心智障礙者的住宿服務多以大型教養院為主,並設置在偏遠地區,以封閉式建築將院生與社區隔離。隨著時代演變,歐美先進國家已逐漸廢除教養院,改為小型化、社區化、人性化的社區居住服務,內政部也在95年頒布「成年心智障礙者社區居住與生活服務方案」,補助辦理6人以下的社區居住單位,截至目前全國已有44個居住單位,約兩百位心智障礙者和你我一樣居住、生活在社區中,使用社區的資源。
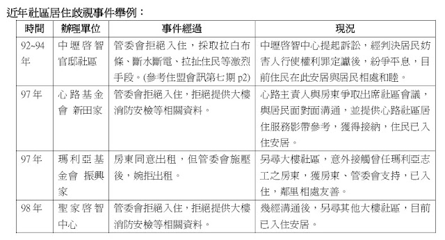
其實,這是一段辛苦的歷程,許多單位設置時或多或少受到社區居民排斥,居民因不瞭解而擔心、抗拒智障者當鄰居,甚至指責:為什麼他們不住教養院?租給他們,會有公共危險?房地產會貶值?…等,消極者默許管委會驅逐弱勢者,激進者甚至噴漆、辱罵,而這不是久遠的歷史,是存在文明社會的台灣。
一位已退休的鄧老師分享她租屋給智障者的心得,一開始鄧老師也很疑慮,因為過去參訪過許多教養院,看到的智障者都很重度,需要教保員幫忙打餐、甚至餵食,但在參觀仁愛啟智的社區居住服務後,發現許多智障者只要經過訓練和支持,可以和我們一樣獨立生活,甚至工作賺錢。房子出租後,鄧老師也詢問鄰居看法,鄰居們一點也不感覺困擾,而且發現住民比一般學生、上班族房客更愛惜房屋,會保持整潔,也很有禮貌。
41歲的盛泫(中度智能障礙)和三個朋友住在向鄧老師承租的房屋,他白天的工作是掃廁所,晚上和室友一起做晚餐,周末會自己搭車回苗栗探望年老的父母親,因為社區居住服務,盛泫不必被隔離在教養院裡,也不必被關在家裡,陪著父母年老,面臨雙老困境,讓老父母擔憂他的未來。
給我社會住宅,讓我租得起、租得到,享有選擇獨立生活的權利!
在台灣像盛炫一樣幸運的障礙青年是極少數的,以聯合國流行病學推估心智障礙者約占總人口數的2.2%,換言之,台灣約有50萬人,大部分的心智障礙青年是租不起也租不到房子,有些沒有就業,沒有收入,或者僅有數千元的工作獎勵金,他們有獨立生活的能力和意願,但政府卻缺乏弱勢居住政策,讓他們只能選擇依附在原生家庭或住進教養院。
如果政府能辦理更多的社會住宅出租予弱勢者,弱勢者才能享有最基本的居住權利,不用擔心租不起,不用再擔心被房東、居民驅趕,而這是一個多麼卑微的期待啊!
